ACS Nano:磁性納米復合物標記的自然殺傷細胞用于對實體腫瘤診療
發布時間:2021-06-30 09:23:45 人氣:1521
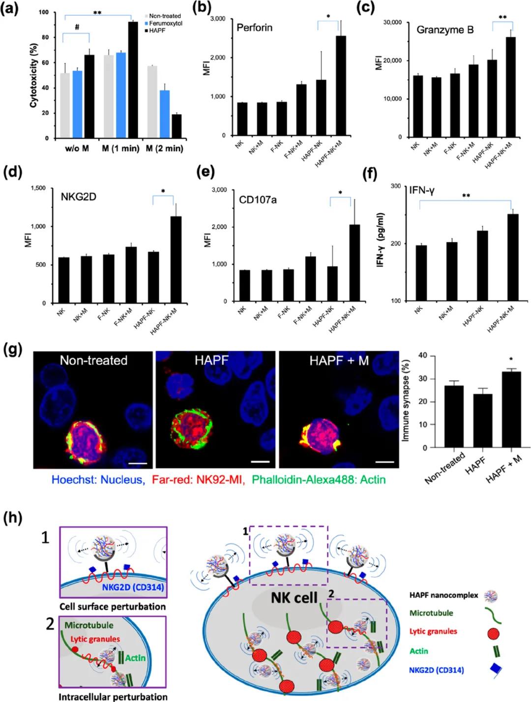
基于自然殺傷(NK)細胞的免疫治療被認為是一種重要的基于細胞的癌癥治療策略,其對早期腫瘤和腫瘤轉移具有較好的治療作用,但它對于實體腫瘤的治療效果則不夠理想。在體外使用外源性細胞因子對NK細胞進行激活是治療所必要的步驟之一,但這一步往往難以產生高劑量的功能性NK細胞以用于癌癥治療。成像指導的局部NK細胞遞送也可用于治療,而目前仍缺乏能夠監測NK細胞的非侵入性成像工具。
于此,美國西北大學Dong-Hyun Kim利用臨床可用的材料(透明質酸,魚精蛋白和納米氧化鐵;HAPF)開發了一種磁性納米復合物,并將其用于標記NK細胞。

本信息源自互聯網僅供學術交流 如有侵權請聯系我們立即刪除
| 溫馨提示:蘇州北科納米供應產品僅用于科研,不能用于人體,不同批次產品規格性能有差異。網站部分文獻案例圖片源自互聯網,圖片僅供參考,請以實物為主,如有侵權請聯系我們立即刪除。 |
下一篇: 納米醫學產品1


