small:NIR激活多模態光熱/化學/動力學摻雜Fe(II)離子(Fe-Ti3C2)治療抗癌劑的成像納米平臺
發布時間:2021-08-16 14:33:07 人氣:1129
一、文章概述
2DMXene,Ti3C2(TC),由于其生物相容性和優異的光熱轉化能力,在光熱治療(PTT)中顯示出了巨大的應用潛力。然而,由于單藥治療的基本缺陷和復雜的腫瘤微環境(TME),一些腫瘤消融很難通過單藥治療完全實現。在這篇文章中,作者將適當的摻雜的Fe2+離子固定在二維超薄TC納米片層中,通過層間靜電吸附,合成了一種新型的Fe(II)-Ti3C2(FTC)多功能納米殼。
基于亞鐵離子的Fenton反應賦予了FTC近紅外(NIR)激光觸發的釋放和谷胱甘肽(GSH)抑制,對缺氧的TME具有良好的生物相容性和療效。同時,磁共振成像(MRI)揭示了作為綜合診斷和治療納米平臺的潛力。
二、圖文導讀
圖1.FTC的SEM圖像。
從掃描電鏡中可以清楚地觀察到FTC的每一個側層,周圍元素作圖顯示,Ti、C、F和Fe元素在FTC中均勻分散。

圖2.TC and FTC的AFM圖像和高度輪廓。
用原子力顯微鏡比較了TC和FTC的厚度(AFM,圖2b,c)。TC顯示了完整的單層Ti3C2Tx(T=-F,-O,-OH,表面的懸浮部分)結構 厚度約為2.91nm,相當于5個單原子層的厚度;FTC的AFM光譜顯示了一個層狀結構,其平均層間間距擴大了3.42nm。

圖3 .d)TC和e)FTC的HRTEM圖像。
TC顯示出2.89nm的清晰晶格條紋,而FTC顯示出納米片邊緣為3.44nm。考慮到觀察到的0.275nm的差異大于Fe離子的半徑(0.124nm),這證實了引入的Fe2+離子導致了雙層間距的增加。通過增加d間距,可以優化亞鐵離子的遷移和釋放。此外,TC表示薄片邊緣的一些小點,由于暴露于大氣中,氧化導致生成了二氧化鈦。FTC的平滑表面表明它不容易被氧化,而是相鄰層之間的亞鐵離子迅速占據了氧化的空位。(插入圖像顯示從虛線方塊中捕獲的晶格條紋)。

圖4.元素的內部結構和價態。
圖a是TC和FTC的粉末XRD模式,其中藍色部分表示殘留的FeCl2.4H2O。圖b是FTC和TC從100-550cm−1的部分拉曼光譜。

圖5.對DFT結構和物理性能的計算。
如圖5所示,a的TC和b的FTC結構模型的側面(左)和頂部(右)視圖,其中藍色、棕色、紅色、灰色、金分別對應于Ti、C、O、H、Fe。c圖和d圖分別是TC、FTC的狀態密度。e圖是FTC(110)平面的平面內電子定位函數(ELF)映射。f圖是FTC的差分電荷密度。等位面設置為0.01eA−3。藍色表示電子消散,黃色表示電子聚集。

圖5.不同濃度的FTC圖。
由上述實驗可以表明,由于Ti3C2層之間存在橋接Fe2+,提高了FTC的導電率,這直接提高了其光熱轉換率。作者為了證實其設計,制備了不同濃度的FTC。

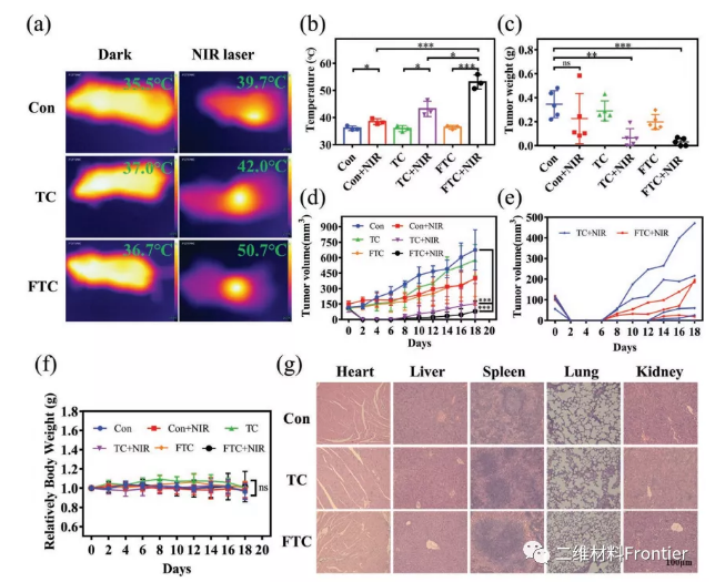
圖6.在體內評估抗腫瘤的療效和安全性。
三、全文總結
綜上所述,作者開發了一種基于Fe(II)摻雜的2DTi3C2為優越的區域光熱和ROS轉化為有效的無活性腫瘤。剝離的超薄Ti3C2Tx與Fe2+離子結合,實現了NIR照射下亞鐵離子的存儲和釋放,這使其對芬頓反應的協同效應具有良好的CDT效應。GSH減少到產生ROS并克服TME中的缺氧。同時,層間的Fe2+離子在c軸上構建了導電層,促進了電荷在c軸層內的傳輸和改善 FTC的橫向電導率。因此,本研究為ti3c2多功能生物制劑的應用開辟了新的視野。更值得稱贊的是,它為開發MXenes(Nb2C、V2C和Ti3C2)用于癌癥治療提供了全新的見解,不局限于作為光熱劑,也被視為ROS生成的藥物載體或生物成像的傳感器。
| 溫馨提示:蘇州北科納米供應產品僅用于科研,不能用于人體,不同批次產品規格性能有差異。網站部分文獻案例圖片源自互聯網,圖片僅供參考,請以實物為主,如有侵權請聯系我們立即刪除。 |
下一篇: 納米醫學產品1


