人工晶體涂層
發布時間:2023-03-21 10:03:29 人氣:1598
Front Bioeng Biotech 2022: 人工晶體載藥涂層
背景
后囊膜混濁(PCO)是白內障術后最常見的遲發性并發癥之一。設計了多種藥物洗脫人工晶狀體(IOL),以實現藥物的持續釋放,抑制白內障術后眼部炎癥、晶狀體上皮細胞(LECs)的增殖和后發性白內障的發生。盡管在該領域已有進展,但載藥IOL存在眼毒性、載藥能力不足、釋放時間短等問題。為了防止PCO的發生并解決這些問題,本研究采用兩步自旋涂層法,由二維超薄Ti3C2 MXene納米片和雷帕霉素(Rapa)制備了一種新型載藥IOL (Rapa@Ti3C2-IOL)。Ti3C2作為Rapa的給藥庫。Rapa@Ti3C2-IOL具有光熱和近紅外(NIR)可控的協同釋藥特性。結果表明,Rapa@Ti3C2-IOL具有制備簡單、透光率高、光熱轉化能力優異、NIR可控的釋藥行為等優點。在溫和的808 nm近紅外激光(1.0 W/cm−2)照射下,Rapa@Ti3C2涂層有效地消除了Rapa@Ti3C2-IOL周圍的LECs。此外,NIR可控的Rapa釋放抑制了LEC的遷移,抑制了體外光熱治療后的炎癥反應。然后將Rapa@Ti3C2-IOL植入鼠兔眼內,觀察4周后預防PCO的有效性和生物相容性。在近紅外照射下,Rapa@ Ti3C2-IOL植入物具有良好的PCO預防能力,對周圍健康組織無明顯病理損傷。本研究提供了一種具有協同光熱和NIR可控的超薄Ti3C2 MXene納米片IOL來預防PCO的有希望的策略Rapa釋放屬性。
圖文導讀
(圖1 Rapa@Ti3C2-IOL協同光熱和NIR可控Rapa釋放療法預防PCO的方案)
(圖2 Rapa@Ti3C2-IOL的體外光熱燒蝕和抗遷移作用)
(圖3 Rapa@Ti3C2-IOL的體內光熱性能)
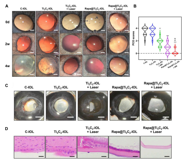
(圖4 Rapa@Ti3C2-IOL植入體內預防PCO)
全文總結
在這里,將Rapa@Ti3C2涂在IOL的光學部分表面,即Rapa@Ti3C2-IOL上,用于聯合PTT和NIR可控藥物釋放療法預防PCO。該Rapa@Ti3C2-IOL體系具有與商業疏水IOL較高的透光率、中等折射率和相當的應變應力和拉伸特性。由于Ti3C2的高光熱轉換效率,Rapa在808 nm NIR照射下實現了Rapa的可控釋放行為。NIR觸發的Rapa釋放有利于抑制光熱治療后LECs的遷移,抑制炎癥反應。Rapa@Ti3C2-IOL的協同治療研究表明,在體內外均具有良好的LECs殺傷能力和PCO預防能力。此外,Rapa@Ti3C2- IOL對其他眼內組織的毒性可以忽略不計,這使得它有望在臨床轉化中得到應用。這種具有優異的治療效率和高生物相容性的Rapa@Ti3C2-IOL納米系統可能作為一種很有前途的預防PCO的策略。
原文鏈接: https://doi.org/10.3389/fbioe.2022.989099
僅用于學術分享,侵權請聯系刪除,歡迎交流。
| 溫馨提示:蘇州北科納米供應產品僅用于科研,不能用于人體,不同批次產品規格性能有差異。網站部分文獻案例圖片源自互聯網,圖片僅供參考,請以實物為主,如有侵權請聯系我們立即刪除。 |
上一篇: 人骨肉瘤


