水凝膠組成和結構對人間充質干細胞成骨的影響
發布時間:2020-12-17 14:39:08 人氣:2205
微凝膠正逐步進入組織再生領域,因為它們克服了傳統的大塊/宏觀水凝膠存在的問題,如細胞間接觸和細胞間通訊有限以及擴散率低。由于通過微創手術可增強質轉移和注射能力,這些微凝膠正成為一種有前途的骨再生應用方法。然而,凝膠基質組成如何影響細胞反應和整體組織形成在從整體結構轉換為微凝膠結構的理解上仍有很大的差距,針對這個問題,來自澳大利亞莫納什大學的Jessica E. Frith教授團隊在Biomacromolecules上發表了題為“Interplay of Hydrogel Composition and Geometry on Human Mesenchymal Stem Cell Osteogenesis”的研究性論文。作者制備了單獨或同時含有明膠和透明質酸(HA)的聚乙二醇基微凝膠,并評估了水凝膠的組成對封裝的人骨髓間充質干細胞(hBMSCs)成骨分化的影響(圖1)。

圖1(A)巰基-降冰片烯點擊反應示意圖;(B)塊狀水凝膠和微凝膠制備示意圖
首先,作者設計了三種不同的含有硫醇功能化PEG (PEG-(SH)2)的水凝膠,并與降冰片功能化明膠(Gel-NB)或降冰片功能化透明質酸(HA-NB)或Gel-NB和HA-NB的混合凝膠混合使用。水凝膠的光交聯動力學通過原位光流變學進行監測,結果顯示,無論水凝膠組成如何,光暴露的幾秒鐘內就能迅速形成凝膠。從壓縮測試中得到的應力-應變曲線可知,Gel、Gel:HA和HA水凝膠的壓縮模量分別為5.2、3.3和2.3 kPa,與存儲模量的變化趨勢相同。這些數據表明,水凝膠的硬度呈現出Gel>Gel:HA> HA的趨勢。由于高含水量的水凝膠往往比含水量少的水凝膠更軟,HA和明膠親水性的差異也可能導致由它們形成的水凝膠的力學性能的差異(圖2)。

圖2 Gel、Gel:HA和HA塊狀水凝膠的表征
接下來,作者使用基于移液管的微流體技術合成Gel、Gel:HA和HA微凝膠。對微凝膠的大小和分布進行了表征。Gel:HA微凝膠與在塊狀水凝膠中觀察到的溶脹一致,都歸因于HA的高親水性(圖3)。

為了了解水凝膠對細胞培養的穩定性和適宜性,作者測定了三種水凝膠制劑在大體積和微凝膠狀態下的體外降解率。與塊狀水凝膠相比,在DPBS中Gel:HA和HA水凝膠的質量顯著增加。所有體積水凝膠的凝膠質量在10天內保持相對穩定。10天后,觀察到所有水凝膠成分的質量逐漸增加,HA 增加的比例更高。同時微凝膠的降解性能與整體水凝膠有顯著差異。微凝膠與塊狀水凝膠的比表面積的增加增加了傳質導致塊狀水凝膠更快的降解,這種效應對于高親水性的HA微凝膠更為明顯,可能是由于較高的溶脹程度(圖4)。

圖4(A)巰基-降冰片烯點擊反應示意圖;(B)塊狀水凝膠和微凝膠制備示意圖
為了評估水凝膠組成和幾何結構在生物學功能上的相互作用,作者評估了不同水凝膠組成在塊狀和微凝膠形態下支持hBMSC培養的能力。將hBMSCs以塊狀和微凝膠的形式封裝,在基礎培養基中培養1天和7天后,通過活/死染色評估細胞存活率。包封后24小時和培養7天,三種成分的塊狀水凝膠和微凝膠的細胞存活率均超過85%。HA水凝膠可以歸因于在透明質酸單獨水凝膠中缺乏細胞黏附和擴散,這是錨定依賴細胞如間充質干細胞生存和生長所必需的。這些圖像也提供了細胞分布的初步指示,其中間充質干細胞呈圓形分布在第1天上的微凝膠中,但遷移到微凝膠的外圍并在第7天前擴散,從而使熒光更加強烈(圖5)。

圖5 塊狀水凝膠和微凝膠封裝的hBMSCs的細胞存活率評估
之后,進一步對hBMSC的擴散和細胞骨架形態進行分析。結果顯示,Gel和Gel:HA水凝膠中的細胞分布良好,突出明顯,表明與聚合物基質有良好的相互作用和粘附。相反,HA水凝膠中的細胞保持圓形,可能是由于HA中缺少結合位點。無論組成如何,對于塊狀水凝膠而言,囊化細胞的分布是均勻的。相比之下,Gel和Gel:HA微凝膠中幾乎所有的囊化細胞都遷移到微凝膠外周,但這種影響不明顯。作者推測,這可能是由于細胞主動感知到微凝膠表面更高的傳質和營養濃度,從而遷移到表面(圖6)。

圖6 細胞在塊狀水凝膠和微凝膠中的形態
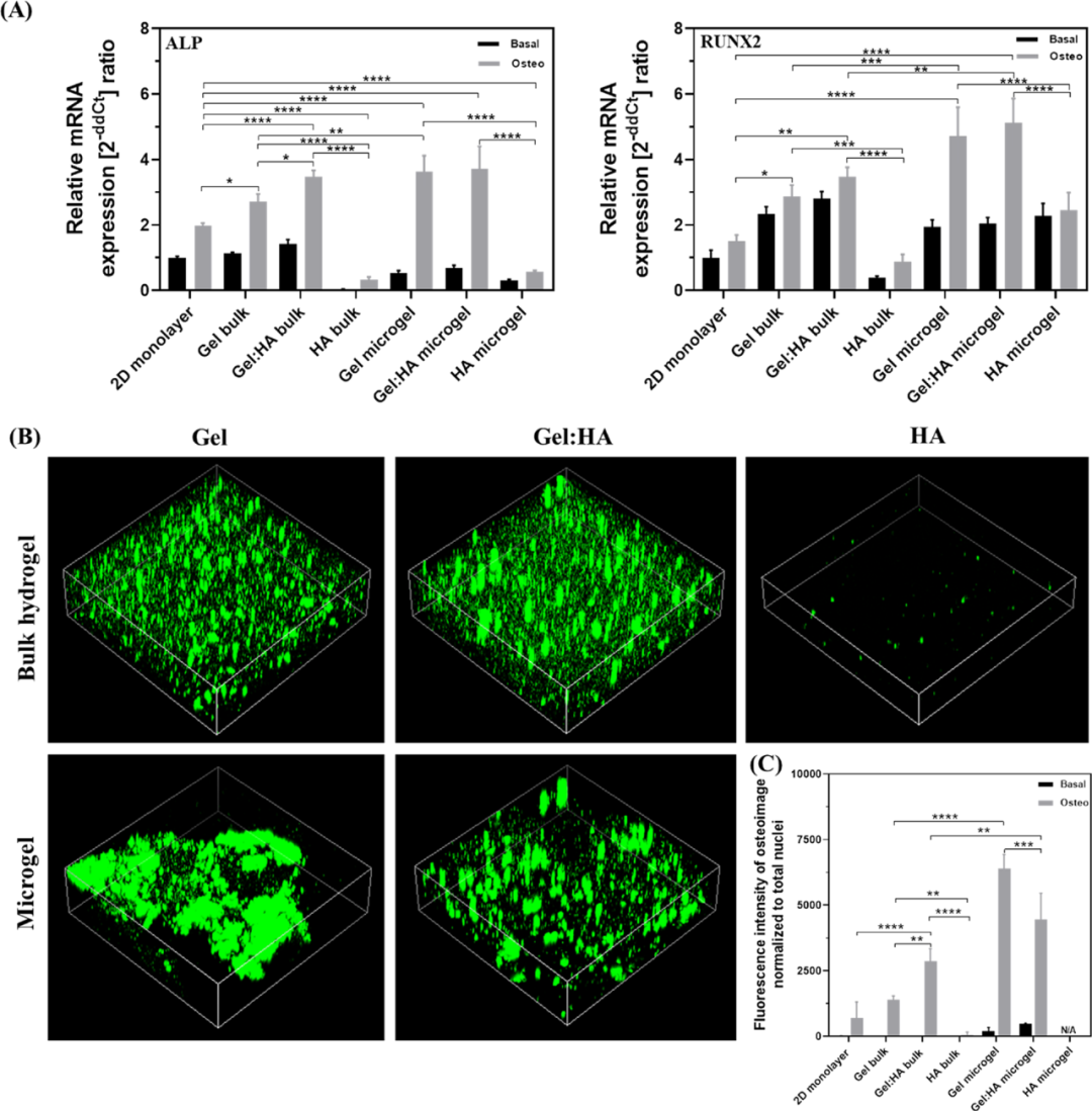
為了確定水凝膠組成和幾何形狀對間充質干細胞分化的影響,所有組成的體積水凝膠和微凝膠均在基礎培養基和骨誘導培養基中培養7天。與基礎培養相比,骨誘導培養中ALP和RUNX2基因表達明顯上調,表明hBMSC成功分化為成骨細胞系。此外,Gel和Gel:HA內的hBMSC成骨誘導培養中ALP和RUNX2的表達明顯高于2D單層細胞培養。這強調了3D平臺相對于2D平臺的優勢。相反,HA水凝膠不支持成骨。同樣的,與塊狀凝膠相比在微凝膠中ALP表達也明顯增高(圖7)。

圖7 在2D、塊狀水凝膠以及微凝膠中對hBMSCs進行成骨分化檢測成骨分化標志物
最后,作者為了驗證不同的羥基磷灰石對Gel和HA的親和力是導致礦化差異的原因這一假設,分別檢測了羥基磷灰石(HAP)的成核和保留是否受到不同水凝膠組成的影響。通過將羥基磷灰石納米粒子(200 nM)與無細胞微凝膠孵育24小時,然后洗滌多余的羥基磷灰石納米粒子,測試了羥基磷灰石對研究中使用的每種水凝膠的親和力。明場圖像清楚地顯示了微凝膠表面羥基磷灰石沉積的組分差異,其中凝膠微Gel沉積最多,其次是Gel:HA和HA微凝膠。羥基磷灰石與微凝膠表面結合,通過骨圖像染色和強度定量進一步說明,Gel顯示出比Gel:HA和HA更強的熒光。明膠作為膠原的來源,可能有利于為磷灰石晶體的形成提供成核點,而對幾種糖胺聚糖的研究表明,HA對羥基磷灰石的親和力最弱(圖8)。
圖8 羥基磷灰石親和和成核研究分析 在本研究中,作者通過系統地研究水凝膠組成和幾何結構這兩種因素對hBMSC包封和成骨的影響,為水凝膠組成和幾何結構之間的相互作用提供了新的見解。作者的研究結果表明,骨髓間充質干細胞的成骨分化在很大程度上受到水凝膠組成和幾何形狀的影響。與僅含HA的水凝膠相比,含Gel的水凝膠顯示出良好的細胞擴散和成骨作用。對于塊狀水凝膠,羥基磷灰石與明膠的結合增強了成骨分化,但盡管微凝膠的表現通常優于整體水凝膠,但在微凝膠中,羥基磷灰石的這種作用是相反的。作者對水凝膠組成和結構的研究,為以組織工程目的設計水凝膠,提供了新型的復合材料的新思路。
信息來源: EngineeringForLife
本信息源自互聯網僅供學術交流 如有侵權請聯系我們立即刪除
| 溫馨提示:蘇州北科納米供應產品僅用于科研,不能用于人體,不同批次產品規格性能有差異。網站部分文獻案例圖片源自互聯網,圖片僅供參考,請以實物為主,如有侵權請聯系我們立即刪除。 |
下一篇: 納米醫學產品1


