GOD Keratin Hydrogel for Wound Repair of Diabetic Patients
Diabetes is one of the most common metabolic diseases characterized by chronic hyperglycemia. The patient body is under the stimulation of hyperglycemia for a long time. During the process of wound healing, the formation of new blood vessels in the wound is poor, and the cell nutrition and oxygen supply are insufficient, which often takes more time than the wound healing of individuals with normal blood sugar. Keratin hydrogel has great advantages in many dressings that promote wound healing because of its ability to regenerate tissues. However, most of the reported keratin hydrogels need to be formed in advance, and it is difficult to fit irregular wounds. Therefore, the development of keratin hydrogels with good biological properties and simple preparation technology that can be cross-linked in situ is still a big problem in the field of wound healing dressings for diabetic patients and even in the field of tissue engineering.
In response to this problem, Professor Yang Guang's team from Donghua University proposed their solution. They used glucose oxidase (GOD) to catalyze the oxidation of glucose in the wound body fluid to produce hydrogen peroxide (H2O2), and successfully formed a keratin hydrogel in the wound in situ through the disulfide bond conversion strategy. This strategy does not require the application of additional cross-linking agents or chemical modification of keratin. The hydrogel precursor can form a keratin hydrogel within 3 minutes, achieve good filling of irregular wounds, and can be used to promote angiogenesis The slow-release carrier of drugs accelerates the healing of diabetic wounds. Related results "Glucose-Triggered in situ Forming Keratin Hydrogel for the Treatment of Diabetic Wounds" was published in Acta BioMaterialia magazine.
1. Cross-linking strategy of keratin hydrogel
The hydrogel precursor is composed of keratin, cysteine and GOD. The cysteine can cleave the intrinsic intramolecular disulfide bonds in keratin, thereby exposing sulfhydryl groups; once the hydrogel precursor fluid contacts the wound surface, GOD can catalyze the oxidation of glucose in the wound surface fluid in an indirect and gentle manner It produces H2O2 with high oxidizing power, so that the sulfhydryl groups quickly cross-link to form intermolecular disulfide bonds, forming a keratin hydrogel in situ (Figure 1).

Figure 1 Schematic diagram of cross-linking strategy of keratin hydrogel
2. Preparation and characterization of keratin hydrogel
Taking into account the difference in glucose concentration in diabetic patients body fluids, the researchers tested the effect of GOD concentration on gel time at two glucose levels and found that the gel formation time is inversely proportional to the glucose concentration and the GOD concentration. When the GOD is 15 u The gel formation time is the shortest at /mL (Figure 2A). In order to further understand the various parameters of keratin hydrogels including swelling rate, gel time, rheological properties, mechanical properties, etc., the researchers compared GOD, GOD with different keratin content (10, 15, 20%), Characteristics of O2 and H2O2 hydrogels. It is found that compared with O2 and H2O2 hydrogels, each GOD hydrogel has a lower swelling rate and a relatively small pore size (mainly in the range of 25 ~ 37μm), and this microstructure is expected to support tissue regeneration Cell infiltration. At the same time, the evaluation on the full-thickness skin wound model of normal mice also proved that GOD hydrogel can quickly form keratin hydrogel in situ by the catalytic glucose oxidation method (Figure 2B).

Figure 2 Characterization and comparison of keratin hydrogels
Next, the rheological properties and mechanical properties of hydrogels prepared by different methods were also evaluated through oscillation frequency sweep and mechanical compression tests. The results show that 1) all three hydrogels are elastic; 2) GOD hydrogels have the highest elastic modulus (G), compressive strength and effective crosslinking density under the same keratin content, and H2O2 hydrogels The opposite is true (Figure 3).

Figure 3 Evaluation of rheological properties and mechanical properties of hydrogels
3. Keratin hydrogel drug control release ability and safety evaluation
Researchers have evaluated the drug controlled release ability and degradation ability of keratin hydrogels prepared by different methods in vitro. It is found that all hydrogels can degrade by themselves in vitro, and the degradation rate is negatively correlated with the crosslinking density of disulfide bonds in the hydrogel. At the same time, the researchers loaded deferoxamine (DFO), which can promote skin regeneration and angiogenesis, into the hydrogel through physical mixing, and found that the hydrogel can control the release of drugs and the release efficiency is related to the degradation efficiency of the hydrogel. Further cytotoxicity studies suggest that GOD hydrogels and GOD hydrogels loaded with DFO do not affect cell viability and proliferation (Figure 4).

Figure 4 In vitro degradation efficiency, drug controlled release ability and cytotoxicity of different hydrogels
4. Application test of GOD keratin hydrogel in wound repair
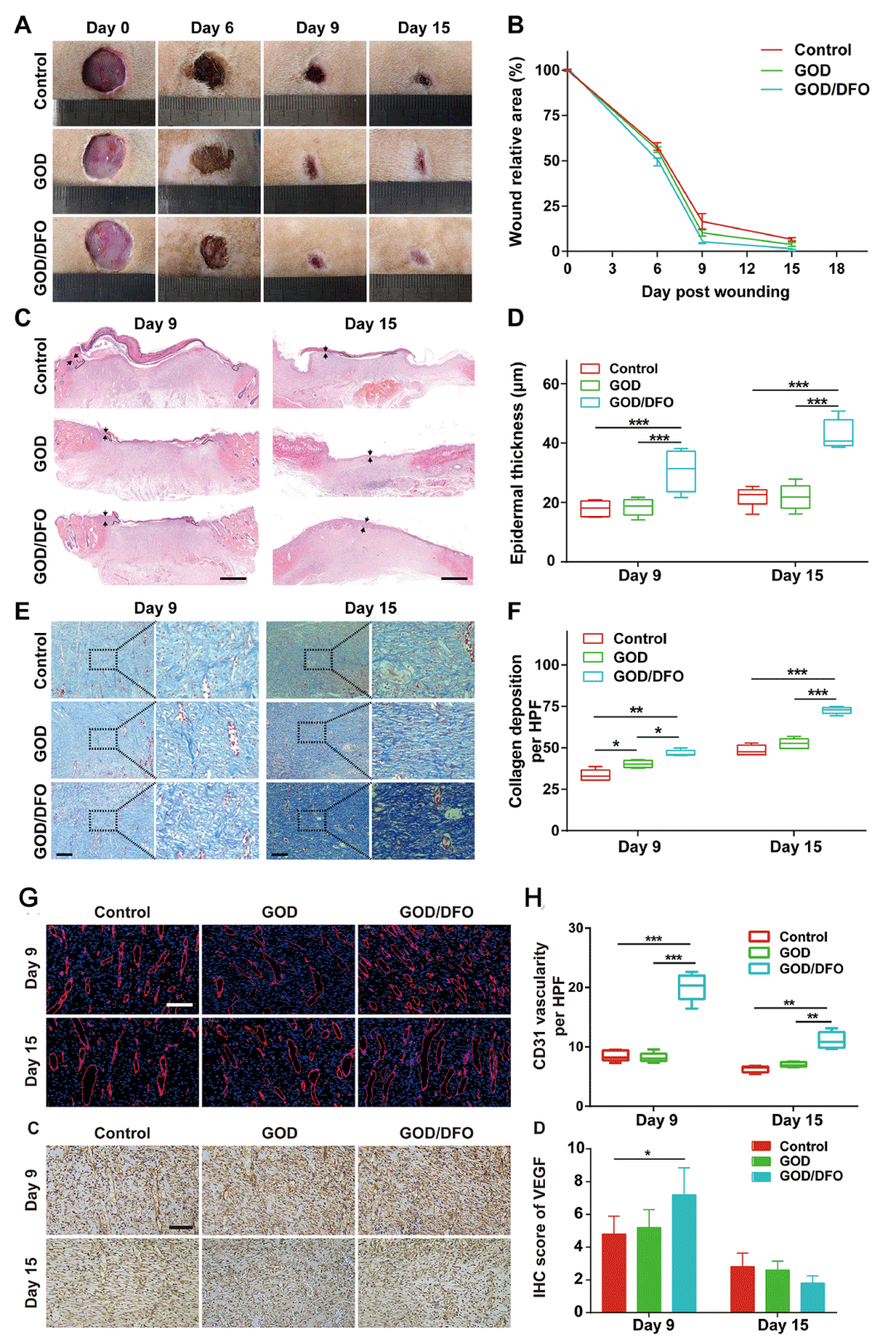
In order to evaluate the wound healing ability of GOD hydrogel and DFO-loaded GOD hydrogel, the hydrogel precursor fluid was injected into the full-thickness excised wound surface of diabetic rats and a keratin hydrogel was formed within 3 minutes. Compared with the control group (PBS injection), GOD hydrogel accelerates wound healing and completes degradation before the wound is completely healed. The hydrogel equipped with DFO effectively promotes angiogenesis and epidermal regeneration during the wound healing process, and has a stronger healing ability.

Figure 5 GOD and GOD/DFO hydrogel promote wound healing in diabetic rats
5. Summary
GOD keratin hydrogel uses GOD to catalyze the oxidation of glucose in human body fluids to indirectly and gently generate H2O2. This method can prevent excessive oxidation of free thiols in keratin, and make the hydrogel precursor liquid easier to form disulfide bond cross-links and achieve mechanical strengthening. At the same time, GOD keratin hydrogel can be degraded in vivo and in vitro, and on this basis, it serves as a drug library to effectively deliver wound repair drugs to the wound surface, thereby promoting wound angiogenesis and wound surface. The in-situ cross-linking of the hydrogel triggered by glucose in the wound body fluid also makes it suitable for irregularly shaped wounds. These characteristics make GOD keratin hydrogel excellent in promoting wound healing, and it is expected to become a rising star in wound healing treatment and other tissue engineering applications.
In response to this problem, Professor Yang Guang's team from Donghua University proposed their solution. They used glucose oxidase (GOD) to catalyze the oxidation of glucose in the wound body fluid to produce hydrogen peroxide (H2O2), and successfully formed a keratin hydrogel in the wound in situ through the disulfide bond conversion strategy. This strategy does not require the application of additional cross-linking agents or chemical modification of keratin. The hydrogel precursor can form a keratin hydrogel within 3 minutes, achieve good filling of irregular wounds, and can be used to promote angiogenesis The slow-release carrier of drugs accelerates the healing of diabetic wounds. Related results "Glucose-Triggered in situ Forming Keratin Hydrogel for the Treatment of Diabetic Wounds" was published in Acta BioMaterialia magazine.
1. Cross-linking strategy of keratin hydrogel
The hydrogel precursor is composed of keratin, cysteine and GOD. The cysteine can cleave the intrinsic intramolecular disulfide bonds in keratin, thereby exposing sulfhydryl groups; once the hydrogel precursor fluid contacts the wound surface, GOD can catalyze the oxidation of glucose in the wound surface fluid in an indirect and gentle manner It produces H2O2 with high oxidizing power, so that the sulfhydryl groups quickly cross-link to form intermolecular disulfide bonds, forming a keratin hydrogel in situ (Figure 1).

Figure 1 Schematic diagram of cross-linking strategy of keratin hydrogel
2. Preparation and characterization of keratin hydrogel
Taking into account the difference in glucose concentration in diabetic patients body fluids, the researchers tested the effect of GOD concentration on gel time at two glucose levels and found that the gel formation time is inversely proportional to the glucose concentration and the GOD concentration. When the GOD is 15 u The gel formation time is the shortest at /mL (Figure 2A). In order to further understand the various parameters of keratin hydrogels including swelling rate, gel time, rheological properties, mechanical properties, etc., the researchers compared GOD, GOD with different keratin content (10, 15, 20%), Characteristics of O2 and H2O2 hydrogels. It is found that compared with O2 and H2O2 hydrogels, each GOD hydrogel has a lower swelling rate and a relatively small pore size (mainly in the range of 25 ~ 37μm), and this microstructure is expected to support tissue regeneration Cell infiltration. At the same time, the evaluation on the full-thickness skin wound model of normal mice also proved that GOD hydrogel can quickly form keratin hydrogel in situ by the catalytic glucose oxidation method (Figure 2B).

Figure 2 Characterization and comparison of keratin hydrogels
Next, the rheological properties and mechanical properties of hydrogels prepared by different methods were also evaluated through oscillation frequency sweep and mechanical compression tests. The results show that 1) all three hydrogels are elastic; 2) GOD hydrogels have the highest elastic modulus (G), compressive strength and effective crosslinking density under the same keratin content, and H2O2 hydrogels The opposite is true (Figure 3).

Figure 3 Evaluation of rheological properties and mechanical properties of hydrogels
3. Keratin hydrogel drug control release ability and safety evaluation
Researchers have evaluated the drug controlled release ability and degradation ability of keratin hydrogels prepared by different methods in vitro. It is found that all hydrogels can degrade by themselves in vitro, and the degradation rate is negatively correlated with the crosslinking density of disulfide bonds in the hydrogel. At the same time, the researchers loaded deferoxamine (DFO), which can promote skin regeneration and angiogenesis, into the hydrogel through physical mixing, and found that the hydrogel can control the release of drugs and the release efficiency is related to the degradation efficiency of the hydrogel. Further cytotoxicity studies suggest that GOD hydrogels and GOD hydrogels loaded with DFO do not affect cell viability and proliferation (Figure 4).

Figure 4 In vitro degradation efficiency, drug controlled release ability and cytotoxicity of different hydrogels
4. Application test of GOD keratin hydrogel in wound repair
In order to evaluate the wound healing ability of GOD hydrogel and DFO-loaded GOD hydrogel, the hydrogel precursor fluid was injected into the full-thickness excised wound surface of diabetic rats and a keratin hydrogel was formed within 3 minutes. Compared with the control group (PBS injection), GOD hydrogel accelerates wound healing and completes degradation before the wound is completely healed. The hydrogel equipped with DFO effectively promotes angiogenesis and epidermal regeneration during the wound healing process, and has a stronger healing ability.

Figure 5 GOD and GOD/DFO hydrogel promote wound healing in diabetic rats
5. Summary
GOD keratin hydrogel uses GOD to catalyze the oxidation of glucose in human body fluids to indirectly and gently generate H2O2. This method can prevent excessive oxidation of free thiols in keratin, and make the hydrogel precursor liquid easier to form disulfide bond cross-links and achieve mechanical strengthening. At the same time, GOD keratin hydrogel can be degraded in vivo and in vitro, and on this basis, it serves as a drug library to effectively deliver wound repair drugs to the wound surface, thereby promoting wound angiogenesis and wound surface. The in-situ cross-linking of the hydrogel triggered by glucose in the wound body fluid also makes it suitable for irregularly shaped wounds. These characteristics make GOD keratin hydrogel excellent in promoting wound healing, and it is expected to become a rising star in wound healing treatment and other tissue engineering applications.
18915694570
Previous: Academician Chen Xuesi

