Bai Feng, Henan University Nano. Lett: Non-covalent self-assembled gold (III) porphyrin nano-drugs for synergistic chemotherapy-photothermal therapy
Self-assembly is an effective strategy for preparing multifunctional intelligent nano-diagnostic drugs. However, the complex preparation of responsive carriers, high toxicity, and low drug loading efficiency will hinder the realization of this goal.
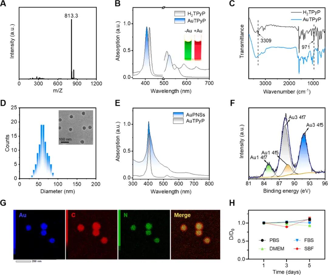
Hereby, Professor Bai Feng of Henan University developed a responsive carrier-free non-covalent self-assembly strategy, constructed a metalized Au(III) tetra(4-pyridine) porphyrin (AuTPyP) anticancer drug, and used it For the preparation of nanomedicine responsive to heat/acid dual stimulus, it can produce a more significant photothermal effect than monomer under irradiation.

Key points of this article:
(1) The photothermal effect of the nanomedicine can promote the protonation of the hydrophobic pyridine group, and subsequently enhance its release in the acidic microenvironment of the tumor.

(2) After being modified by cRGD, the drug released by the nanoplatform can inhibit the activity of thioredoxin reductase (TrxR) to increase the level of reactive oxygen species (ROS) in the cell, thereby enhancing the synergistic chemical-photothermal The effect of treatment.

references
Xiao Wang. et al. Noncovalent Self-Assembled Smart Gold(III) Porphyrin Nanodrug for Synergistic Chemo-Photothermal Therapy. Nano Letters. 2021
DOI: 10.1021/acs.nanolett.0c04915
https://pubs.acs.org/doi/10.1021/acs.nanolett.0c04915
Hereby, Professor Bai Feng of Henan University developed a responsive carrier-free non-covalent self-assembly strategy, constructed a metalized Au(III) tetra(4-pyridine) porphyrin (AuTPyP) anticancer drug, and used it For the preparation of nanomedicine responsive to heat/acid dual stimulus, it can produce a more significant photothermal effect than monomer under irradiation.

Key points of this article:
(1) The photothermal effect of the nanomedicine can promote the protonation of the hydrophobic pyridine group, and subsequently enhance its release in the acidic microenvironment of the tumor.

(2) After being modified by cRGD, the drug released by the nanoplatform can inhibit the activity of thioredoxin reductase (TrxR) to increase the level of reactive oxygen species (ROS) in the cell, thereby enhancing the synergistic chemical-photothermal The effect of treatment.

references
Xiao Wang. et al. Noncovalent Self-Assembled Smart Gold(III) Porphyrin Nanodrug for Synergistic Chemo-Photothermal Therapy. Nano Letters. 2021
DOI: 10.1021/acs.nanolett.0c04915
https://pubs.acs.org/doi/10.1021/acs.nanolett.0c04915
18915694570
Previous: Science Advances: a bi

